
API Partner Portal
Release Schedule:

Partner API – Getting Started
See API for calls available through AP’s partner API


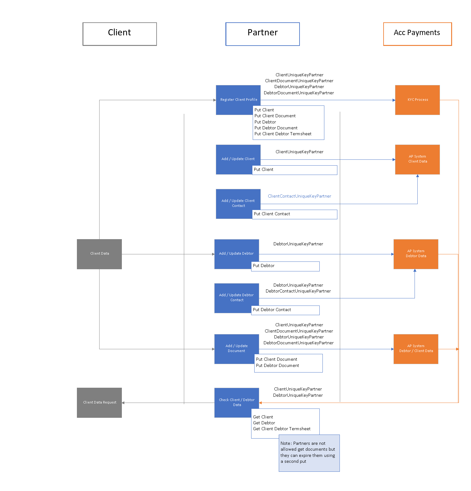
Client Onboarding Workflow

Invoice to Settlement Workflow

Release Schedule:

See API for calls available through AP’s partner API




Powered by Azure API Management.